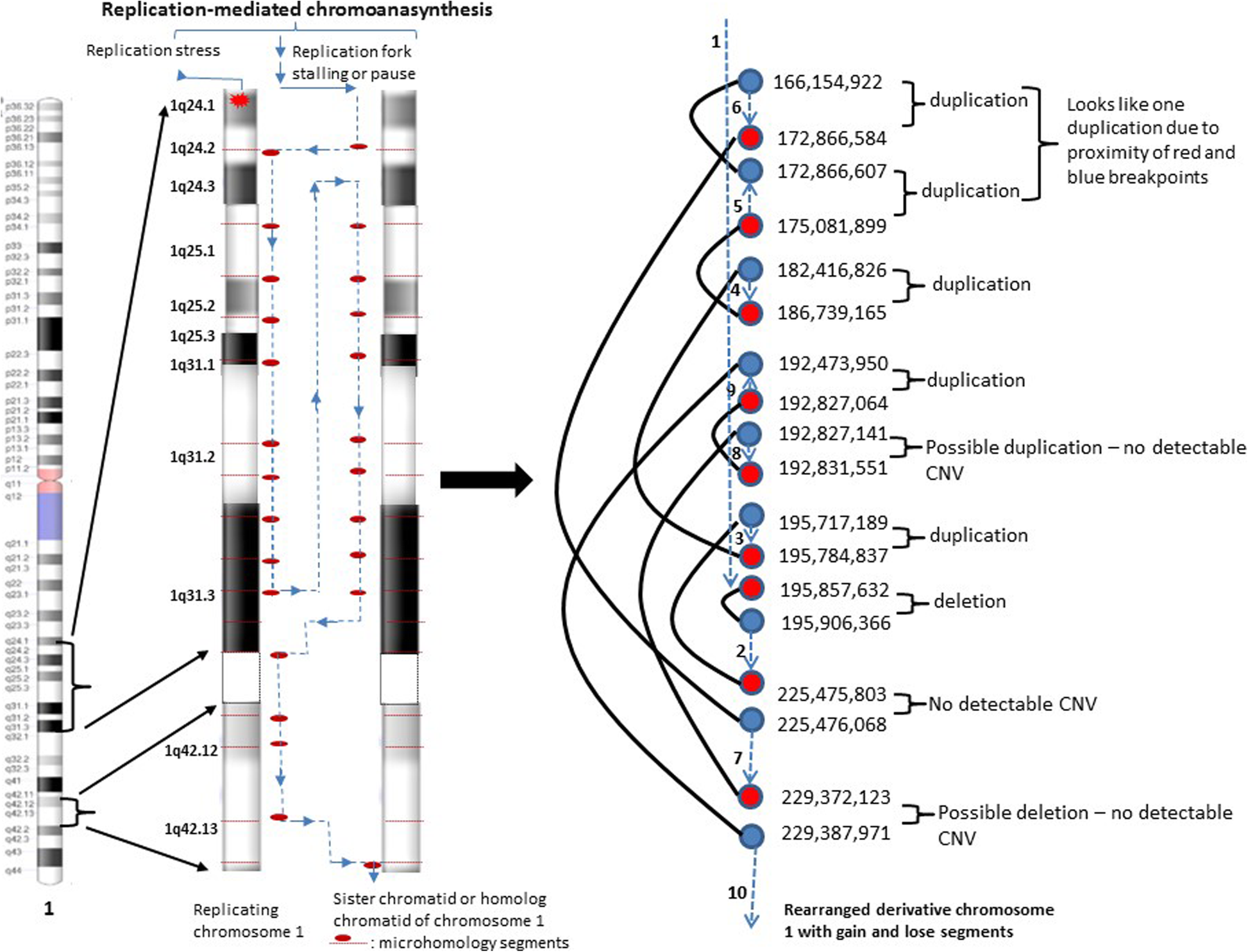
Fig. 3

Characterization of the derivative chromosome 1 by mate pair next-generation sequencing. From left to right: ideogram of chromosome 1, replicating chromosome 1 showing 1q24-q42 region, sister chromatid/homolog chromatid of chromosome 1, and chromosome 1q24–42 had 18 breakpoints, nine chromosome junctions, six gains and two losses, suggesting replication-mediated chromoanasynthesis by fork stalling and template switching or microhomology-mediated break-induced replication as responsible to form a highly complex chromosome 1